政府信息公开指南
政府信息公开规定
法定主动公开内容
领导之窗
政府机构
政府公报
政府文件
政府工作报告
公告公示
规划信息
双公示
政府采购
数据统计分析
人事信息
征地拆迁
公务员招考
财政预决算
处罚强制信息
行政事业性收费
重大决策预公开
建议提案办理
重大政策转载
重大会议信息
政府信息公开年报
2024年
2023年
2022年
2021年
2020年
2019年
2018年
2017年
2016年
2015年以前
政府网站年报报表
依申请公开
重点领域公开
基层政务公开专栏
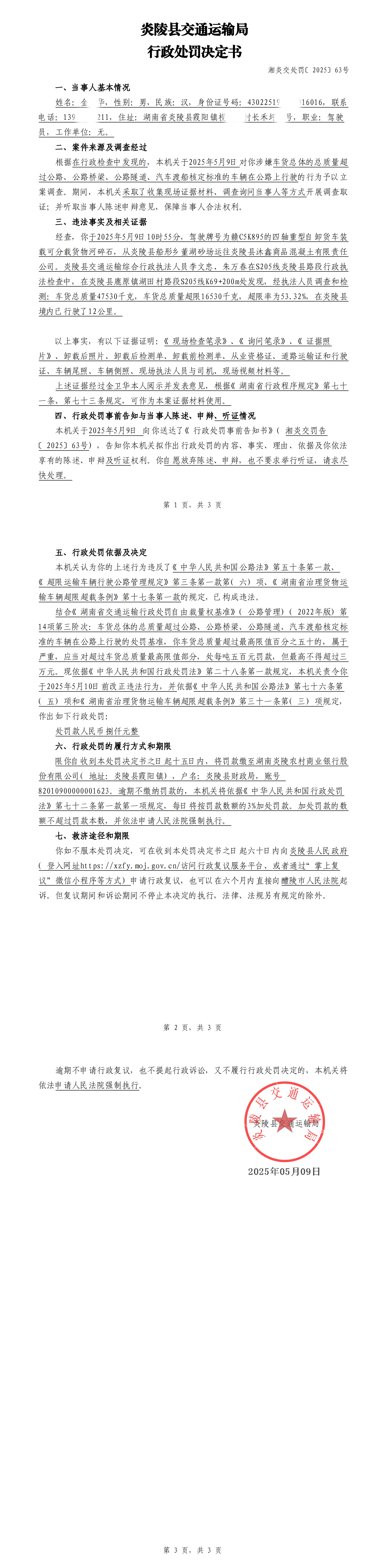
炎陵县交通运输局行政处罚决定书湘炎交处罚〔2025〕63号
发布时间:2025-05-12 17:12
来源:县交通运输局
浏览次数:
字体:[
大
中
小
]
关闭本页
打印本页